2019-01-01から1年間の記事一覧

言語処理100本ノック 第4章: 形態素解析 (後編)

はじめに 今回は 言語処理100本ノック 第4章: 形態素解析 の後編です。 これまでの ohshige.hatenablog.com ohshige.hatenablog.com 第4章: 形態素解析 Python 3.7.0 でやっていきます。 問題の解釈違い、間違い等ありましたら、教えていただけると幸いです…

言語処理100本ノック 第4章: 形態素解析 (前編)

はじめに 今回は 言語処理100本ノック 第4章: 形態素解析 の前編です。 これまでの ohshige.hatenablog.com ohshige.hatenablog.com 第4章: 形態素解析 Python 3.7.0 でやっていきます。 問題の解釈違い、間違い等ありましたら、教えていただけると幸いです…

エンジニアならLTも全自動化すれば良いのではないか 〜 全自動LTのすゝめ

はじめに 私の本職はWebエンジニアなわけですが、エンジニアはあらゆる作業を自動化したい怠惰な生き物です。 ルーチンワークはプログラムとして記述しバッチ化し、様々な通知はslackに一本化して飛ばし、集中すべきときに集中できるようにそれ以外のときは…

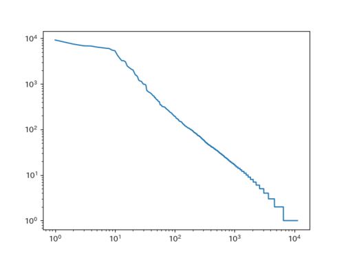
AtCoderで競技プログラミングというものに触れて3ヶ月が経った

はじめに AtCoderで競技プログラミングを始めてから3ヶ月が経ったので中間地点としてのアウトプットをまとめます。 開始1ヶ月時点でのブログはこちらです。 ohshige.hatenablog.com 現状 現時点(2019/05/12)での数字は以下の通りです。 項目 結果 1ヶ月時…

「失敗から学ぶRDBの正しい歩き方 (そーだい本)」を読んで

はじめに 先日のPHPer Kaigi 2019で賞品としていただいた「失敗から学ぶRDBの正しい歩き方」を今更ながら読み終わりました。 賞品として無料でいただいたからには感想をアウトプットする義務があると思うので、ブログにしたためます。 失敗から学ぶRDBの正し…

平成の最後に色々なプログラミング言語で平成から令和に置換してみる

はじめに もうすぐで平成も終わり、新しい時代「令和」が始まります。 そんな中、和暦を表示しているようなプログラムで平成から令和に変更する対応が間に合わないといった話題も出ています。 幸運なことに、私の仕事においてはそのような対応は不要でしたの…

言語処理100本ノック 第3章: 正規表現

はじめに 今回は言語処理100本ノック 第3章: 正規表現です。 これまでの ohshige.hatenablog.com ohshige.hatenablog.com 第3章: 正規表現 Python 3.7.0 でやっていきます。 問題の解釈違い、間違い等ありましたら、教えていただけると幸いです。 github.com…

EC2 の Ubuntu18.04 に PHP7.3 をインストールして Laravel 5.8 と BEAR.Sunday を試す

はじめに タイトルの通りで、AWSのEC2インスタンスにPHP7.3をインストールして使うことがあったのでメモしておきます。 最低限のことしかやらないので、これ以上のことをしようとすると色々足りないと思います。 環境 AWS EC2インスタンス t2.micro Ubuntu S…

無事にMENSA会員になれたのでどんなもんか書いてみる

はじめに MENSA会員になることができたので、会員になるまでの一連の流れ等を紹介しようと思います。 そもそも、 MENSA(メンサ)とは、1946年にイギリスで創設された、全人口の内上位2%のIQ(知能指数)の持ち主であれば、誰でも入れる国際グループです。 https…

PHPer Kaigi 2019 に参加したので自分用メモを公開する #2

はじめに 前回の続きです。 ohshige.hatenablog.com 今回も自分用メモが主です。

PHPer Kaigi 2019 に参加したので自分用メモを公開する #1

はじめに 今回、3月29日〜3月31日にかけて PHPer Kaigi 2019 に参加してきたので、そのレポートを書こうと思います。 phperkaigi.jp カンファレンス内のイベント?に「PHPer チャレンジ」というものがあり、思いの外上位になってしまったので、維持するため…

メッセージングサービスとして GCP の Cloud Pub/Sub を Python で扱ってみた

はじめに とある理由からメッセージングの機能を使いたく、最終的にGCP で提供されているCloud Pub/Subを選んだため、何か書こうと思います。 cloud.google.com AmazonのKinesis、ApacheのKafka、RedisのPub/Subなどと同じような、メッセージング(キューイ…

AtCoderで競技プログラミングというものに触れて1ヶ月が経った

はじめに 競技プログラミングというものは言葉としては知っていました。 それらしきものとしてAOJやProject Eulerにほんの少しだけ触れたこともあります。 しかし、ちゃんと勉強して継続的にやったことはありませんでした。 そんな中、ちょうど2019年の2月か…

言語処理100本ノック 第2章: UNIXコマンドの基礎

はじめに 今回は言語処理100本ノック 第2章: UNIXコマンドの基礎です。 これまでの ohshige.hatenablog.com 第2章: UNIXコマンドの基礎 Python 3.7.0でやっていきます。 問題の解釈違い、間違い等ありましたら、教えていただけると幸いです。 github.com 10.…

話題のFACTFULNESS(ファクトフルネス)をABDで読んだらチンパンジーよりは賢くなれた

はじめに ハンス・ロスリングさんの『FACTFULNESS』をABDという手法を使って読む会に誘われ、とても良かったのでアウトプットします。 FACTFULNESS(ファクトフルネス) 10の思い込みを乗り越え、データを基に世界を正しく見る習慣作者:ハンス・ロスリング,オ…

Responderにはエラーハンドリング機能がない?

はじめに 今回はResponderを扱っていて、エラーハンドリングできなくね?って悩んで試行錯誤したので、それについて書こうと思います。 先に結論を言っておくと、やはり簡単にはできなさそうということがわかりました。 調べたり試行錯誤した結果を書くだけ…

ResponderをUvicornやGunicornでデプロイする方法

はじめに PythonのWebフレームワークと言えば、フルスタックならDjangoで軽量ならFlaskというのが一般的になりつつあると思います。 そんな中で最近話題にあがっているのがResponderです。 Flaskとの一番の違いはASGIアプリケーションであるという点でしょう…

言語処理100本ノック 第1章: 準備運動

はじめに 今回、会社で言語処理100本ノックのもくもく会をやることになったので、せっかくなら1章ずつくらいブログ化しようかなと思いました。 何番煎じがわからないですが、こうやってアウトプットすることでやらざるをえない状況に追い込むことが目的です…

git add -p と git reset -p はセットで覚えたら捗る話

Git

はじめに Gitのコマンドはたくさん種類がありますが、 git add コマンドは誰でも知っていると思います。 そして、オプションの1つに git add -p があって、使ってる方も多いと思います。 私は日常的に頻繁に使っています。 今回は、 git add -p をよく使うな…

良いコードレビューの文化のために

はじめに コードレビューはしていますか? コードレビューをする側になったときに「ま、いっか」で済ませていませんか? 品質の高いプロダクトにするために、 Pull Request が出てコードレビューする立場になったときに注意すべきことをまとめました。 〜〜…

ボードゲームを使った社内エンジニア交流のすすめ

前置き 私はボードゲームがとても好きで、全休日のうち9割はボードゲームで占められています。 そんな私は、今の会社に入社してからコツコツとボードゲームの布教を続けてきました。 その甲斐もあって今では多くのメンバーと会社で一緒にボードゲームを楽し…